Expand Your Voltage Scales With Regulators

Sometimes we need a bit more accuracy. Take analog meters for example: They do have their charm, they are simple, easy to read, and there is just something nifty about watching them dance as we transmit. Much easier to interpret rapidly changing voltages or current than when trying to use a digital display. One problem, however, is that the monitored voltage range often occupies only a tiny portion of the meter scale. We find ourselves up close and squinting at the pointer in an attempt to divine the true indicated value.

The answer to this problem is the expanded scale voltmeter. Instead of metering all voltages from zero to the maximum we can display only the range in which we are interested. Usually the circuits employed to achieve this range expansion employ zener diodes and trim pots. Not too precise and quite touchy to adjust. How about trying some little 3 pin voltage regulators? You know, those little TO-92 plastic packages, dirt cheap? Here's what has worked for me:

I recently built a little QRP rig with a meter that was referenced to the radio's internal 5 volt supply bus. It was a 1” diameter 1 milliamp meter from an aircraft panel. The 10K resistor in series made it a 10 volt meter and tying the negative side to the 5 volt bus made it a 5 to 15 volt readout. A few other components allow it to be switched into service as an output indicator, as well. See the first schematic. Not much to it. The only little drawback is that if the battery input to the radio were to drop below 5.1 volts then the meter would still register a hair above 5 volts. The radio wouldn't work at this point so I am just being fussy.

Instead of hoisting the meters reference above the undesired range, we can use a negative voltage regulator to subtract voltage from the high-side input. This is the kind of upside-down reverse logic that leaves folks scratching their head. Gotta love it. The example shown uses a 79L05 regulator chip. With its input tied to ground and the measured voltage applied to the reference terminal (it's a negative regulator, remember. Ground is negative in a negative ground circuit) then the output will stay 5 volts more negative than what is being presented at the reference. In essence, it is subtracted. 15 volts would measure as 10 volts, 9 volts would read 4 volts. This works down to about 6.5 volts where the regulation starts to drop out. That bottom 1.5 volts can't be used. It lies. But above 6.5 volts it is linear and accurate. Simple, too.

A few decades ago I designed and built some gadgets for the burgeoning home solar power industry. Lots of 12 volt systems back then, and the range to be monitored was from 10 volts to 15 volts. Using a 5 volt (full scale) meter and two of the little fixed regulators I made up some meters that required no adjustment and were extremely accurate. Just two parts and a meter. See that third schematic? This combines both of the above concepts, raising the reference of the meter and subtracting from the high-side input. The meter begins to deflect in the forward direction when the input voltage exceeds the absolute sum of the two regulator values. That solves two problems; The lack of an available 10 volt regulator, and the low range metering anomaly. The meter goes to the bottom pin until the input is way down at 2.6 volts, far below the 10 to 15 volt range in which we are interested.

Fortuitously, the pinouts are different on the two packages such that, when the packages are “bellied-up” to each other, the pins line up like the schematic is drawn. No circuit board necessary. Need a different range? Use a 78L15 and a 79L05 with a 10 volt meter for a 20 to 30 volt scale.

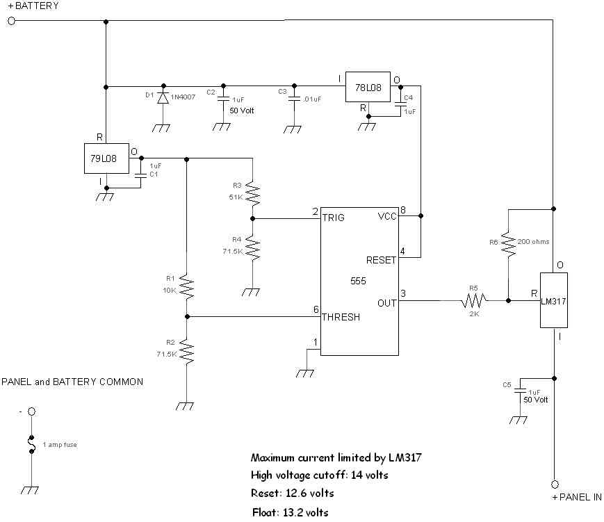
Back to the solar stuff. This voltage pre-scaling can be applied to other uses as well. Witness the simple solar charge controller schematic included. This one has been in constant operation for many years and has proven to be stable and reliable. No, the 555 is not being used as a timer. Instead the two comparators that are in it sense the battery voltage and the internal logic, in turn, controls the big LM317 which regulates the input from the solar panel.

The 79L08 negative voltage regulator subtracts 8 volts from the battery voltage and leaves a more manageable range for the divider networks feeding the comparators. Nice and linear. Cheap, reliable, and precise. What more could one want?

de ND6T


Return to Home