Kit Version of The RF AGC System

Renowned kit producer K5BCQ generously offered a kit version of the simple RF automatic gain control system from May through August of 2018. During that time he sold and shipped 479 of them. A quite unexpected volume! The following is the assembly and installation instructions for those kits.

The printed circuit board is slightly under one square inch and all of the transistors, resistors, capacitors, and diodes are surface mount. You will need magnification to accurately install the parts. I use my SolderScope or an inexpensive pair of surgical loupes. Visor-mounted “Geezer Goggles” will work okay. You might get by with one of those big lenses on a swing-arm. A small vise is helpful to hold the board horizontal and steady.

A small temperature-controlled soldering iron makes work easier. I use an old Weller WTCP 60 watt iron with a small chisel tip at 600 degrees F. Flux-core eutectic (63:37) solder works the best. I use .01” diameter for surface mount. Although that size solder is a bit difficult to handle (I can’t feel it in my hands and it wants to tangle) it is worth the patience required since it is easier to control and doesn’t make a big mound of solder on the pads.

Most of my surface mount construction is done in a large cookie pan with a rim. When I open the tape “pods” to remove the components, that lip often corrals the small parts if they scatter trying to escape. I use non-conductive plastic tweezers for moving the components to test equipment and to place them on the printed circuit board. Any parts still warm from soldering (or desoldering) are handled by stainless steel tweezers. Solder doesn’t stick to the stainless and any parts that are attracted to a magnet won’t be sticking to the plastic or stainless.

The AGC kit printed circuit board is quite small and needs to be held flat and steady. I prefer a small vise but you can get by with a blob of poster tack putty (dollar store stuff works fine) stuck on the work bench and the board pressed into it. Elevating the board above the bench increases the possibility of parts springing into the sunset.

My method of surface mount (SMD or SMT) construction is to apply a thin spot of solder on one of the pads where the part is to be mounted. I then position the part and hold it in place with either the stainless tweezers or a tool meant for that purpose. I apply heat to that junction until I see the solder melt and attach to the component. I then use iron and solder to solder the remaining connections, returning finally to the first junction to create a nicer fillet. At this point I inspect all the joints and check the installed resistance or capacitance values through pads attached elsewhere. That assures good connections and that the values have not changed. A bit over cautious but reduces trouble-shooting later.

The board has a total of 21 components to be mounted. There are no congested areas so there is no order of assembly necessary. You could just open the tapes on one value at a time, test, and install each value before moving on to the next. The kit is shipped with the parts taped to a single sheet of paper that displays the schematic and some notes. A list of included parts is on the left hand side of the page and the parts are taped next to their listing. All electronic components are in their encapsulated tape containers (pods) and have a clear tape seal holding them in. These, in turn, are held to the schematic paper by adhesive tape. If the shipment has been roughly handled (What! Not the Post Office, most assuredly!) then you would be wise to carefully examine the envelope for stray dislodged parts as you open it.

If you peel the fastening adhesive tape from the top, the first item revealed is the single 1K resistor. Carefully open its tape container by peeling the clear tape from one corner of its little cup and tip it out onto your work surface (in my case it’s that cookie pan). Use your ohmmeter to confirm the resistance (non of these parts are critical in tolerance) to ensure that you have the right part.

Looking at the placement drawing you will find the R2 position is just above the center of the board, oriented front-to-back if the group of 10 connectors is toward you. The label “R2” is silk screened in front of the two pads. Melt a small amount of solder on the pad closest to you. Heat it only long enough for the solder to melt since we want to leave some flux available for the next step. Place the resistor on the pads, centered as best you can. Gently hold it in place with a soldering aid, the tip of some tweezers, or something like those, in the center of the resistor body. Apply a clean hot soldering iron tip to the juncture of the end of the resistor and the prepared pad. When you see the solder melt hold it for a second or so to let it flow onto the resistor contact and bond and then remove the heat. Maintain a gentle pressure on the part to hold it until the solder has solidified.

Now pick up your solder and solder the remaining resistor contact to the pad. Hold the heat until the new connection just quits smoking. When that is cooled, return to the original contact and solder it properly like you just did to the other end. How long you leave heat on the joint is as much art as it is science. You need to cook off as much flux as you can while not heating the component so much that the other joint gets hot enough to melt. If both ends are in liquid solder then the part is free to go skidding off position and you will need to re-do everything. It’s best to err on the side of leaving too much flux, you will be cleaning that off later anyway.

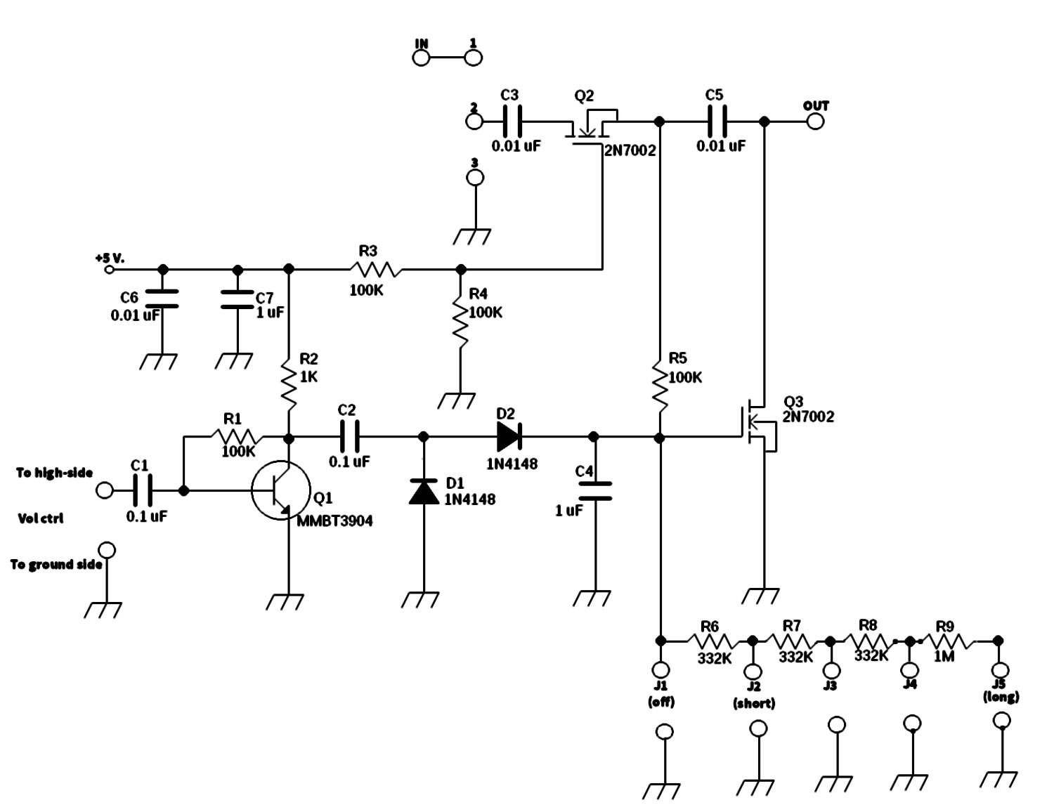
The three transistors look all the same but Q1 is labeled “1A” and the two MOSFETs are labeled “702-8”. Don’t mix them up. The two 2N7002 MOSFETs are static sensitive. Handle with care.

The two Tantalum capacitors in the kit are polarity sensitive (unlike the cermets that I use), be very careful to position them correctly. C7 should have the positive end toward Q1. The other Tantalum is C4 and it is oriented the other way, positive away from diode D2.

The polarity markings on the two diodes are hard to see but extremely important. The banded cathode end of D1 should be away from J5 and R1, the cathode of D2 should be toward C4. You might use your DMM to check the polarity.

Next step is to peel the securing tape down enough for the next item, the four 100K resistors. Repeat the above procedures as you work through all of the components. Take your time. As Kees says; “Speed Kills”. Indeed it does. As you proceed it is good practice to re-check the component values after installation. After the board is complete wash off any remaining flux residue with alcohol or flux remover. If you have questions I can be reached the fastest by email. I will be glad to help.

Kees has included a load of options to facilitate most any installation that you can envision. Extra ground connections, more bypassing than you will need. Header pins so that you can use plug-in cables if you wish. Even some two-sided foam tape to stick the board on the back of an RF Gain control potentiometer, on the cabinet somewhere, or atop a portion of the transceiver’s circuit board. The choice is yours.

The kit is configured so that you can set up a three-pin header on the BITX board to tap into the receiver line and ground plane where the AGC board can then be plugged into that header directly. That header would be installed much the same as the one that I suggest for the RF Gain Control but with three pins instead of the two shown. The center pin would be bent downward to feed through the BITX board to solder on the ground plane below. Locate the proposed header carefully to avoid interfering with any other traces and in an area that provides clear access to the bottom surface ground plane while allowing plenty of room topside for the clear placement of the AGC board. True, this will take a good measure of cogitating and planning, but a nifty plug-in installation. Drill a small hole with a drill just large enough to accept the .025” diameter pin so that the header will enjoy the close mechanical support of the hole. Gently scrape the conformal coating off of the receive trace where the two outer pins will contact it, make a cut across the trace between those two points, separating them. Scrape off the coating of a small area around the new hole on the underside ground plane (for the solder connection there). A spot of glue where the plastic body of the header is going to sit, place the header, sliding the ground pin down the new hole, and solder in place. The glue and the soldered pins should make as solid a mount as you can get.

Connections are also available for connecting coaxial cables to and from a remotely located RF control if you want to place the board at the tap point.

If you decide not to install an RF Gain control then you can jumper between pins #1 and #2. Do as you wish but that manual control is a real advantage. Great for reducing noise or the additional attenuation needed for the super signal nearby. If you listen to AM broadcast on the BITX it is almost a necessity since this AGC unit, unlike those is AM receivers, relies on the signal strength of the sideband signal, not the carrier.

The instructions recommend a twisted pair feeding +5 volts and ground to the left-hand connections. I have never needed to do that. All of my BITX rigs have nearby keyer speed controls with +5 volts and ground on the outer lugs. Just a short single wire from the +5 terminal there is all that has been necessary. Don’t worry about excessive current drain on the voltage regulator. The 3 milliamperes maximum drain of the AGC circuit won’t be noticed. Use of the µBITX Raduino pin 3 (the green wire) is also recommended. Consider the additional ground wire and twisted pair as a suggestion in case you encounter a problem.

The audio feed from the volume control, though, is more susceptible to stray pickup. I would suggest using two wires, one to the high side of the control, and the other to the ground side. Twist them tightly for the full route and dress them close to the cabinet. Keep it as short as practical.

The cluster of 10 connection pairs (J1 through J5) are for selecting the AGC “hang time”. The circuit responds to strong signals as quickly as possible but it is desirable to have it attenuate the receive for a long period afterward so that whatever initial “thump” that escapes at the beginning of the attack isn’t continually recurring during the transmission. I find that the best selection for me has been selecting the one megohm resistance. Hang time is long enough to make listening pleasant while recovery is quick enough to hear weak signals quickly after a strong station quits transmitting. That selection is accomplished by shorting J4 to ground. Grounding J5 extends hold time to twice as long. Grounding J2 instead will give a hold time 3 times shorter than J4. Grounding J1 will turn off (disable) the AGC.

I have a three position Single Pole Double Throw (SPDT on-off-on) toggle that I wired the common terminal to ground, one terminal to J1, the remaining terminal to J4. I grounded J5 so I have three selections; Off, Medium, and Long.

You could also attach a 5 Megohm variable resistor from J1 to Ground for extreme control. J1 can also serve as the source for an “S” meter function. Just attach the analog input to the Arduino that you are going to use. If you have a switch connected to that point (for turning off the AGC) no problem, just attach the analog input to that same switch terminal. Yes, when you turn off the AGC you disable the S meter. Just like most every other receiver ever made. Since I write my own software I calibrated the new S meter display with the lab equipment. It is quite precise from S2 (way down in the noise here) to S9+50 dB. That transistor amplifier really helps!

You may choose to install header pins on those 10 positions. If you do, then you can select hang time settings by placing standard shorting plugs from the J1 through J5 to the adjacent ground.

If you have room, the easiest place to mount the AGC board is on the back of the manual RF gain control. The double-sided foam tape makes a great support. Use a shaft-mounted ground lug if the panel is well grounded and run a short wire up to one of the nearby grounding points on the kit board. Run the center conductor of the incoming RF signal coax to the high side of the potentiometer and ground the shield nearby. Run a jumper (shown in blue on the drawing) from the wiper terminal to terminal number 2 of the kit board. The output coax center conductor goes to the “OUT” terminal on the board and the shield is grounded at the adjacent ground terminal.

A few builders have reported hearing RF feedback in the audio (particularly when using headphones) while transmitting SSB. The best way to prevent this, of course, is to keep the connection from the transceiver main board to the antenna jack short and tightly twisted or use coaxial cable. Additionally, the wiring from the volume control should be tightly twisted, short as possible, and dressed close to the cabinet or circuit board ground plane. If the feedback remains audible then a 100 uH inductor (those little axial types are fine) can be inserted in series with the lead coming from the high side of the volume control and the audio input (C1) on the AGC board. Be sure to use leads that are short as possible.

Operation of the kit is pretty much the same as my home-made prototypes. Signals above S8 are held fairly constant in the speaker until S9+50 dB where they start to resume getting louder. That is the condition when the manual RF gain control comes in handy! Before the AGC circuit I had to disconnect my antenna and connect to my dummy load to be able to understand my neighbor when he checked into our Sunday morning net. Now he is a bit louder than my other neighbors but still very clear!

de ND6T



Return to Home